各二级学院(部)、职能部门:
为进一步加强科研诚信建设,落实学风建设,现将近年来相关政策文件进行梳理(见附件),并请各学院(部)及相关单位认真组织学习。特别是要深入理解和贯彻教育部及相关部门的文件精神,确保各项规定落实到位。
根据中共中央办公厅、国务院办公厅《关于进一步弘扬科学家精神、加强作风和学风建设的意见》,明确指出:论文等科研成果发表后1个月内,要将所涉及的实验记录、实验数据等原始数据资料交所在单位统一管理、留存备查。这一规定旨在加强科研数据的透明性和可追溯性,进一步保证科研活动的公正性与诚信。
请各学院(部)及相关单位务必认真贯彻落实此项要求,并在日常工作中积极执行,确保科研诚信建设和学风建设工作落到实处。如遇学术不端问题,请及时向学校科研处报告,并配合调查处理。
科研处
2026年4月2日
附件:
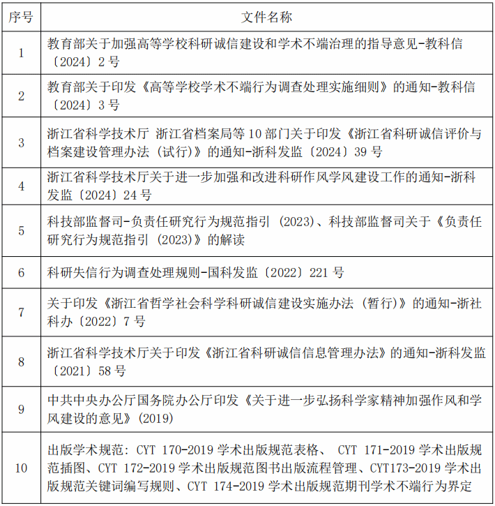
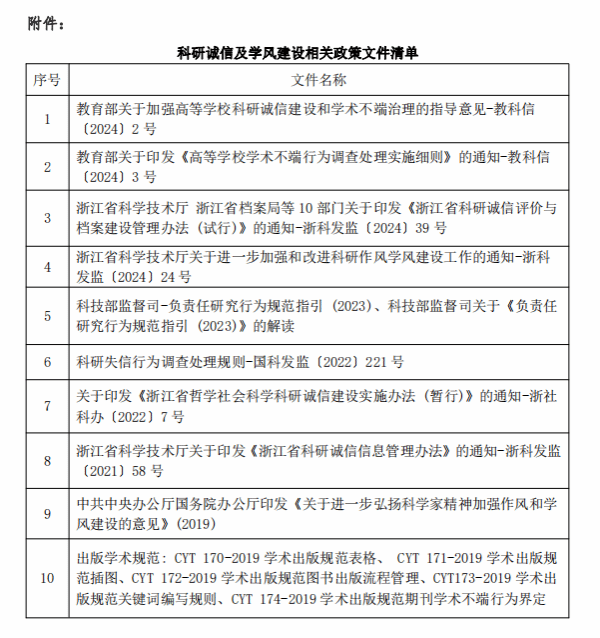
科研诚信及学风建设相关政策文件清单

